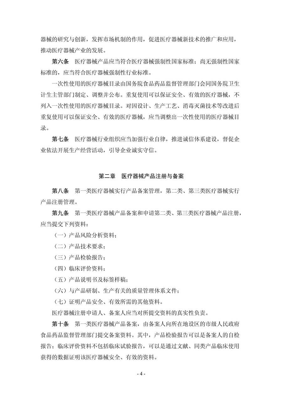
欢迎您来到上海市眼镜行业协会网站!
收藏本站
|
设为首页
服务热线
Hotline
021-62401313
切换导航
网站首页
协会概况
新闻中心
标准规范
行业培训
诚信平台
技能评价
通知公告
网站首页
协会概况
协会简介
协会章程
组织架构
入会申请
新闻中心
眼协资讯
行业动态
新闻新下载
品牌荟萃
眼镜百科
标准规范
国家标准
行业标准
地方标准
团体标准
政策法规
行业规范
行业培训
培训项目
专项培训
专项培训证书查询
人才招聘
诚信平台
上海市眼镜制配行业诚信计量示范单位
信用承诺
技能评价
评价公告
指导手册
证书查询
通知公告
新闻中心
国家标准
行业标准
地方标准
团体标准
政策法规
行业规范
标准规范
首页
>
标准规范
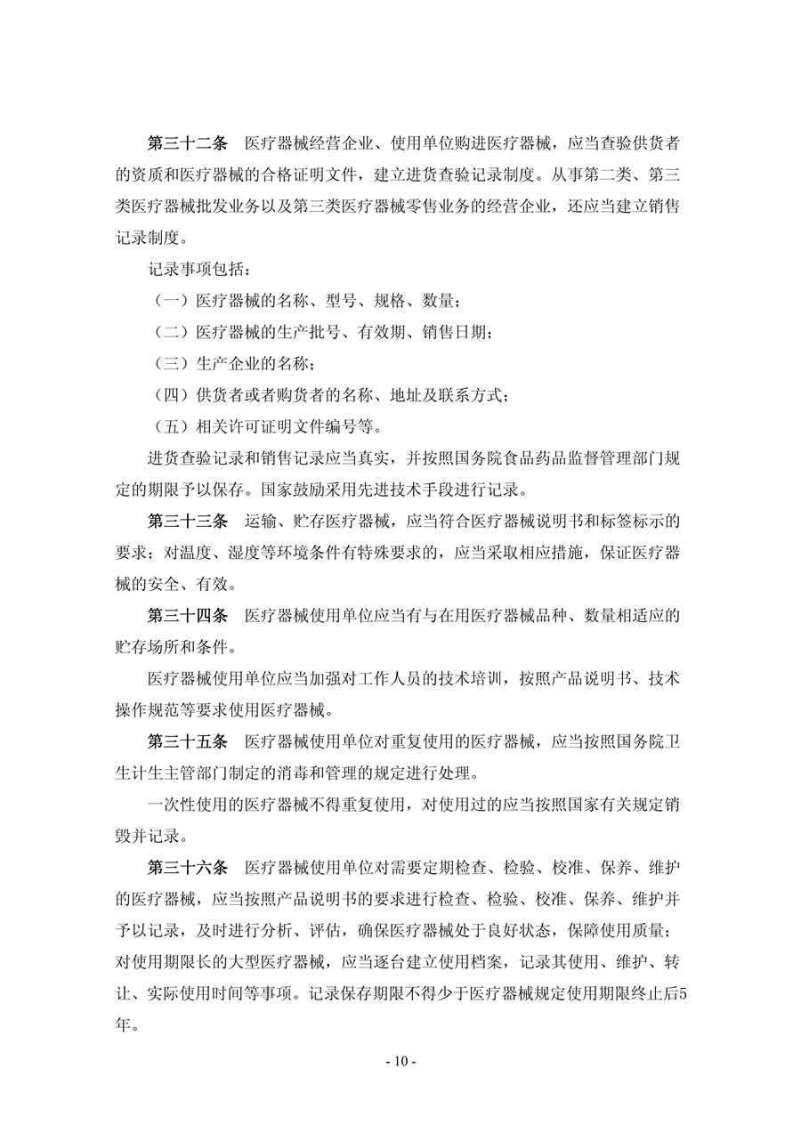
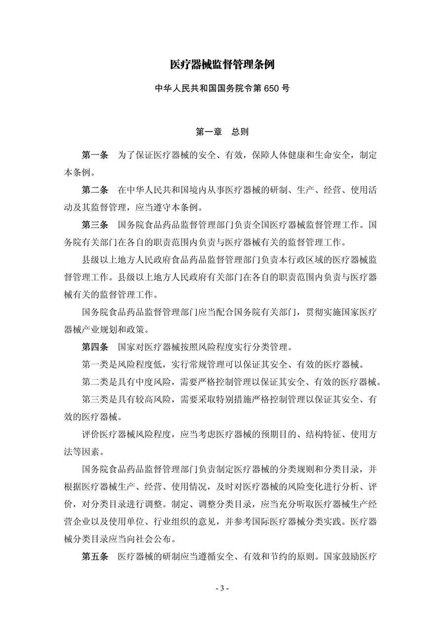
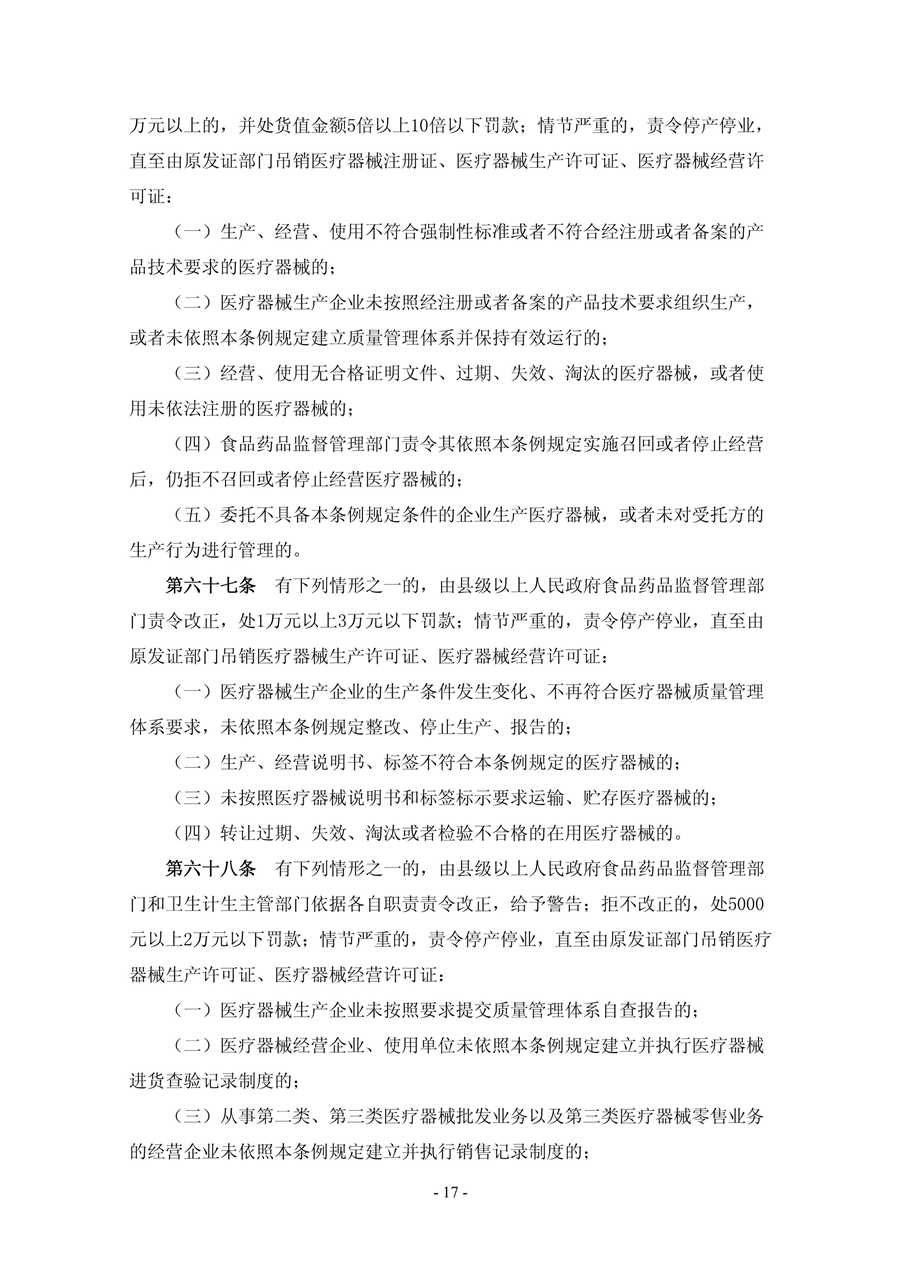
《医疗器械监督管理条例》
电话
消息
二维码
分享
网站客服咨询
客服
热线电话:
000